ELECTROMEN

EM-324C

DC-motorstyrning

Motorstyrning EM-324C har en rad funktioner som separat ramp och strömgräns för fram och back, två separata hastigheter eller en hastighet som kan regleras.
  • 12-24 VDC
  • 4A kont. (peak 7 A)
  • Strömgräns (0.1-7 A)
  • Hastighetsreglering, Start/stop rampning
  • Digital parameterjustering
Motorstyrning EM-324C med digital parameterjustering

Motorstyrning EM-324C med digital parameterjustering

EM-324.tif

Vald variant

Motorstyrning EM-324C med digital parameterjustering

DC-motorstyrning 12-24V, 3A

Art.nr:

Vald variant

Teknisk data

Analog ingång 0-5V
Driftstemperatur -40°C...+60°C
Inställningsområde 0.1-5 A
Logikingång Hög >4V = ON
Logikingång Låg <1V = OFF
Matningsspänning 12 V DC, 24 V DC
Max. kontinuerlig ström *3 A/4 A
Montage DIN-skena
Peak current 7
Pulsbreddsmodulering (PWM) frekvens 2kHz/16kHz
Reglering Hastighet, Riktning, Moment, Mjukstart/stop
Current limit 0,1-7
Tillverkare Electromen

Dimensioner & vikt

Dimensions length x width x height 32.5x73x38 mm
Vikt 25 g

Funktioner sammanställning

Funktioner Autoreverserande vid strömgräns, Bromsutgång, Hastighetsreglering, Impuls/kontinuerligt läge, Mjukstart/stop, Potentiometerstyrd hastighet, RS485/Modbus, Stopp vid gränsläge, Varvtalsstyrning, Ändra rotationsriktning (CW/CCW), Strömgräns justerbar

Generera CAD

EM-324C

Nedladdning av CAD När du ser en grön  Solid component icon på en artikel i listan betyder det att du kan ladda ner dess CAD-ritning i det format som du först väljer i listan här. Klicka sedan på ikonen så genereras CAD-filen och nedladdning påbörjas direkt. 

 

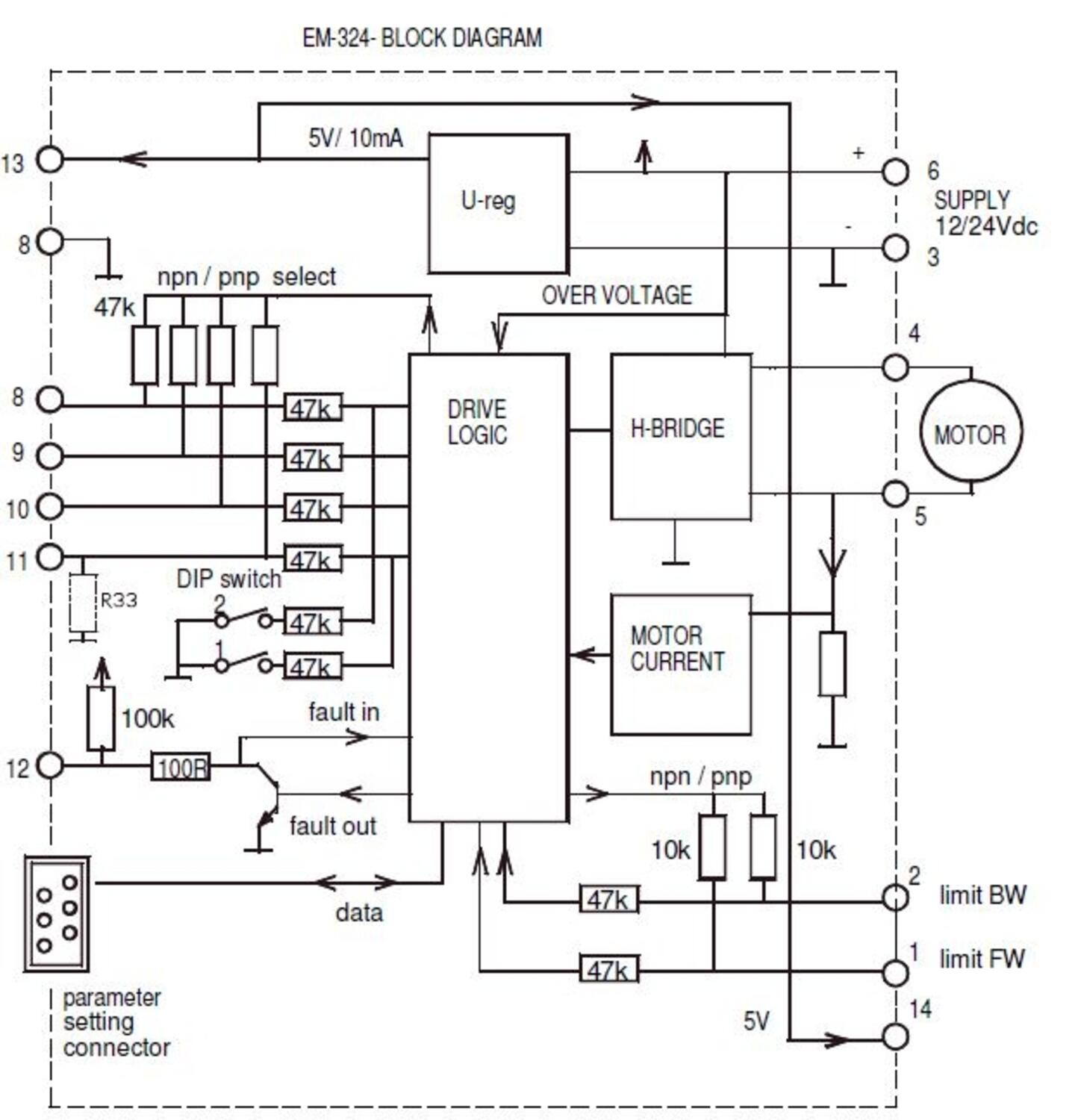
Mått och inkopplingar

DC-motorstyrning EM-324C Electromen

DC-motorstyrning EM-324C Electromen

Electromen EM-324C koppling ritning

Electromen EM-324C koppling ritning

Produktbeskrivning

EM-324C har en mängd funktioner som t.ex. separat ramp och strömgräns för fram/back. 2 separata hastigheter eller en hastighet som regleras med 0-5 V signal. EM-324C kan hantera externa gränslägesbrytare. Genom programeringsenheterna, EM-236 eller EM-328 ställer man enkelt in alla parametrar. Enheterna kan även användas för att utläsa en del värden. Exempelvis ström, hastighet, timräknare och starträknare. Den går även att få med flera mjukvaruversioner för utökad funktionalitet. Exempelvis positionering eller styrning med analog joystick.

 

* Strömvärden är angivna vid pwm=2kHz

 

Tillbehör

InMotion

Teknisk rådgivning

Andreas Friberg

Applikationsingenjör

Kundsupport
Vår kundsupport svarar på alla typer av frågor.
FAQ
+ Hur blir man kund hos er?
+ Hur blir man webbkund?
+ Kan jag se lagersaldo?
+ Kan jag se min orderhistorik på er hemsida?

Skicka meddelande

Hittar du inte vad du söker eller kan vi hjälpa dig på något vis? Fyll i formuläret nedan så återkommer vi så snart vi kan!

Vänligen inkludera ett telefonnummer om du önskar bli uppringd.

Tack för ditt meddelande!

Tack för att du kontaktar oss på OEM Motor! Vi återkommer till dig så snart vi kan.

Wooups, något gick fel!

Något verkar ha gått fel. Vänligen kontrollera din information eller försök igen senare.
Behöver du hjälp?
Logo

Cookieinställningar för oemmotor.se

Cookies hjälper oss förbättra din upplevelse på vår webbplats. För att kunna analysera trafiken, hantera inloggningsuppgifter, erbjuda dig personlig information och för att grundläggande funktionalitet ska fungera på webbplatsen behöver vi använda oss av lite cookies.

 
Självklart säljer vi inte vidare information om dig.

Nödvändiga cookies

Dessa cookies är nödvändiga för att webbplatsen ska fungera och kan inte stängas av i våra system. De används vanligtvis endast som svar på åtgärder som du har gjort i anslutning till en tjänstebegäran, till exempel när du ställer in personliga preferenser, loggar in eller fyller i ett formulär.

Analys och mätning

Dessa cookies tillåter oss att räkna antal besök och trafikkällor så att vi kan mäta och förbättra vår webbplatsprestanda. De hjälper oss att veta vilka sidor som är mer eller mindre populära och hur besökare navigerar runt på webbplatsen. Informationen som dessa cookies samlar in är aggregerad och därför helt anonym. Om du inte tillåter dessa cookies vet vi inte när du har besökt vår webbplats.

Marknadsföring

Dessa cookies tillåter oss att räkna antal besök och trafikkällor så att vi kan mäta och förbättra vår webbplatsprestanda. De hjälper oss att veta vilka sidor som är mer eller mindre populära och hur besökare navigerar runt på webbplatsen. Informationen som dessa cookies samlar in är aggregerad och därför helt anonym. Om du inte tillåter dessa cookies vet vi inte när du har besökt vår webbplats.