ELECTROMEN

EM-314

Stegmotorstyrning

Stegmotorstyrning från Electromen. Parameterinställningar via EM-236 alt EM-268. Puls/riktning alt 4 ställbara förvalspositioner. Fram/back.
  • 12-48 VDC
  • Parameterinställningar via EM-236 alt EM-268
  • Puls/riktning alt 4 ställbara förvalspositioner
  • Fram/back
Stegmotorstyrning EM-314 Electromen

Stegmotorstyrning EM-314 Electromen

Electromen EM-314A

Electromen EM-314A

Vald variant

Fler varianter bild

Vald variant

Teknisk data

Inställningsområde strömgräns 0,1-6A
Logikingång Hög 4-30V
Logikingång Låg 0-1V
Matningsspänning 12-24 V DC
Max. kontinuerlig ström 6 A

Dimensioner & vikt

Dimensions length x width x height 87x72,5x25
Vikt 100 g

Generera CAD

EM-314A

Nedladdning av CAD När du ser en grön  Solid component icon på en artikel i listan betyder det att du kan ladda ner dess CAD-ritning i det format som du först väljer i listan här. Klicka sedan på ikonen så genereras CAD-filen och nedladdning påbörjas direkt. 

 

Mått och inkopplingar

Stegmotorstyrning Electromen mått

Stegmotorstyrning Electromen mått

Stegmotorstyrning Electromen inkoppling

Stegmotorstyrning Electromen inkoppling

Produktbeskrivning

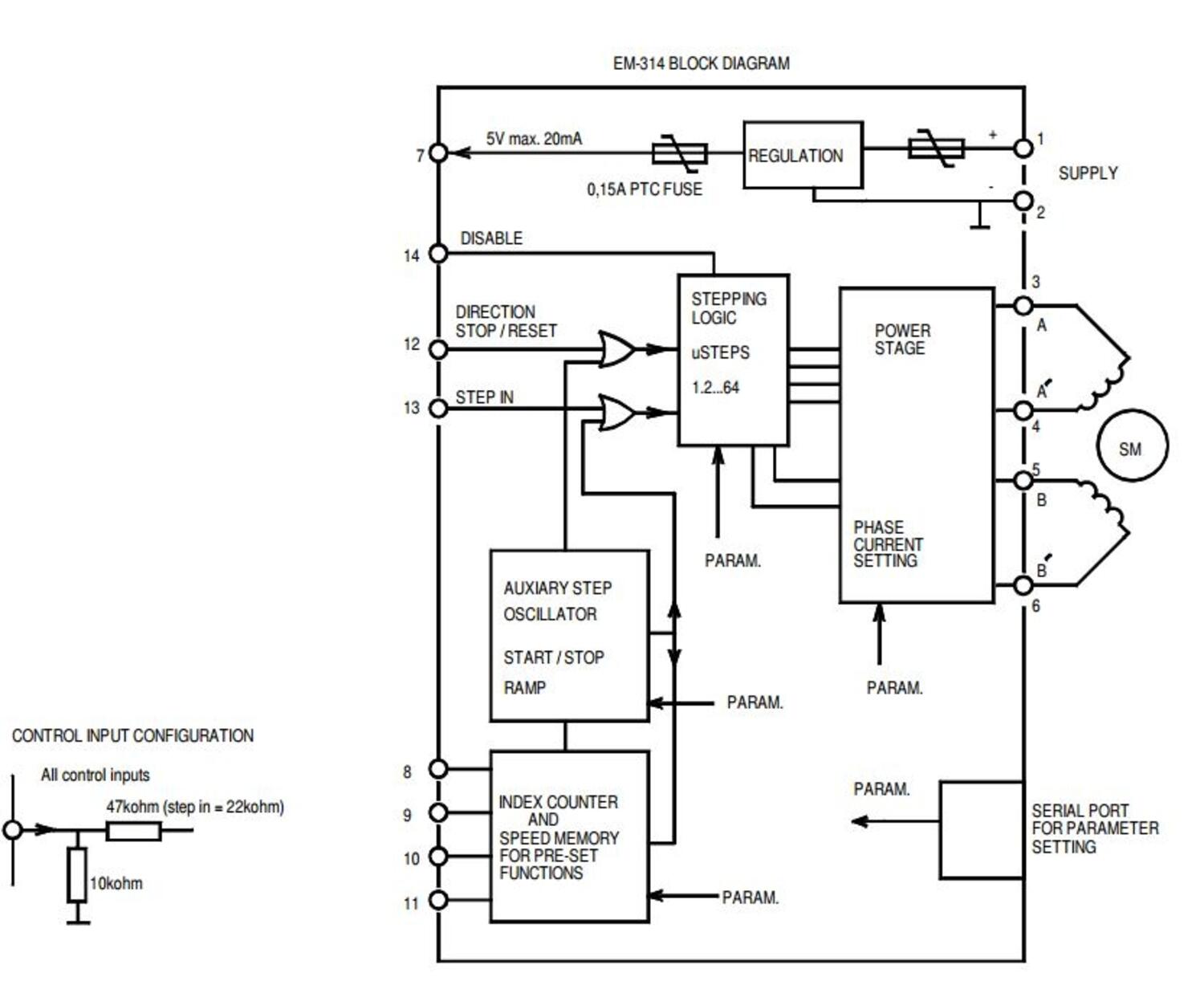
EM-314 är en stegmotorkontroller med mikrostegning ner till 1/64 steg.

Mikrostegning ger bra prestanda vid låga varvtal.

Styrningen har även integrerad pulsoscillator och möjlighet till 4st programmerbara förvalspositioner vilka aktiveras genom digitala ingångar.

 

Position (antal steg), hastighet och riktning för respektive förval ställs med EM-236 alt. EM-328.

Flera andra parametrar, ex. ström och ramptider är justerbara.

Ingångar för externa puls/riktningssignaler finns också.

  

Tillbehör

Relaterade produkter

InMotion

Varianter Generera CAD Matningsspänning Max. kontinuerlig ström Pris/enhet
12-24 V DC
6 A
24 V DC, 48 V DC
3A

Nedladdning av CAD När du ser en grön  Solid component icon på en artikel i listan betyder det att du kan ladda ner dess CAD-ritning i det format som du först väljer i listan här. Klicka sedan på ikonen så genereras CAD-filen och nedladdning påbörjas direkt. 

 

Vald variant

Välj variant i listan

Teknisk rådgivning

Andreas Friberg

Applikationsingenjör

Kundsupport
Vår kundsupport svarar på alla typer av frågor.
FAQ
+ Hur blir man kund hos er?
+ Hur blir man webbkund?
+ Kan jag se lagersaldo?
+ Kan jag se min orderhistorik på er hemsida?

Skicka meddelande

Hittar du inte vad du söker eller kan vi hjälpa dig på något vis? Fyll i formuläret nedan så återkommer vi så snart vi kan!

Vänligen inkludera ett telefonnummer om du önskar bli uppringd.

Tack för ditt meddelande!

Tack för att du kontaktar oss på OEM Motor! Vi återkommer till dig så snart vi kan.

Wooups, något gick fel!

Något verkar ha gått fel. Vänligen kontrollera din information eller försök igen senare.
Behöver du hjälp?
Logo

Cookieinställningar för oemmotor.se

Cookies hjälper oss förbättra din upplevelse på vår webbplats. För att kunna analysera trafiken, hantera inloggningsuppgifter, erbjuda dig personlig information och för att grundläggande funktionalitet ska fungera på webbplatsen behöver vi använda oss av lite cookies.

 
Självklart säljer vi inte vidare information om dig.

Nödvändiga cookies

Dessa cookies är nödvändiga för att webbplatsen ska fungera och kan inte stängas av i våra system. De används vanligtvis endast som svar på åtgärder som du har gjort i anslutning till en tjänstebegäran, till exempel när du ställer in personliga preferenser, loggar in eller fyller i ett formulär.

Analys och mätning

Dessa cookies tillåter oss att räkna antal besök och trafikkällor så att vi kan mäta och förbättra vår webbplatsprestanda. De hjälper oss att veta vilka sidor som är mer eller mindre populära och hur besökare navigerar runt på webbplatsen. Informationen som dessa cookies samlar in är aggregerad och därför helt anonym. Om du inte tillåter dessa cookies vet vi inte när du har besökt vår webbplats.

Marknadsföring

Dessa cookies tillåter oss att räkna antal besök och trafikkällor så att vi kan mäta och förbättra vår webbplatsprestanda. De hjälper oss att veta vilka sidor som är mer eller mindre populära och hur besökare navigerar runt på webbplatsen. Informationen som dessa cookies samlar in är aggregerad och därför helt anonym. Om du inte tillåter dessa cookies vet vi inte när du har besökt vår webbplats.