ELECTROMEN

EM-291

BLDC-motorstyrning

BLDC-motorstyrning EM291 från Electromen 12-35 V med hög effektivitet och prestanda.
  • 12-24V DC,
  • 4A kont. (6A peak)
  • Hastighet, riktning, strömbegränsning och mjuk start/stopp-kontroll
  • Kompakt, din skena monterbar
Electromen EM-291A

Electromen EM-291A

EM-291A.tif

Vald variant

EM-291A.tif

BLDC controller 4A, 12-24V DC

Art.nr:

Vald variant

Teknisk data

Inställningsområde 0.1-6 A
Matningsspänning 12 V DC, 24 V DC
Montage DIN-skena
Peak current 6
Pulsbreddsmodulering (PWM) frekvens 16kHz
Reglering Hastighet, Riktning, Moment, Mjukstart/stop
Tillverkare Electromen

Dimensioner & vikt

Vikt 78 g

Generera CAD

EM-291A

Nedladdning av CAD När du ser en grön  Solid component icon på en artikel i listan betyder det att du kan ladda ner dess CAD-ritning i det format som du först väljer i listan här. Klicka sedan på ikonen så genereras CAD-filen och nedladdning påbörjas direkt. 

 

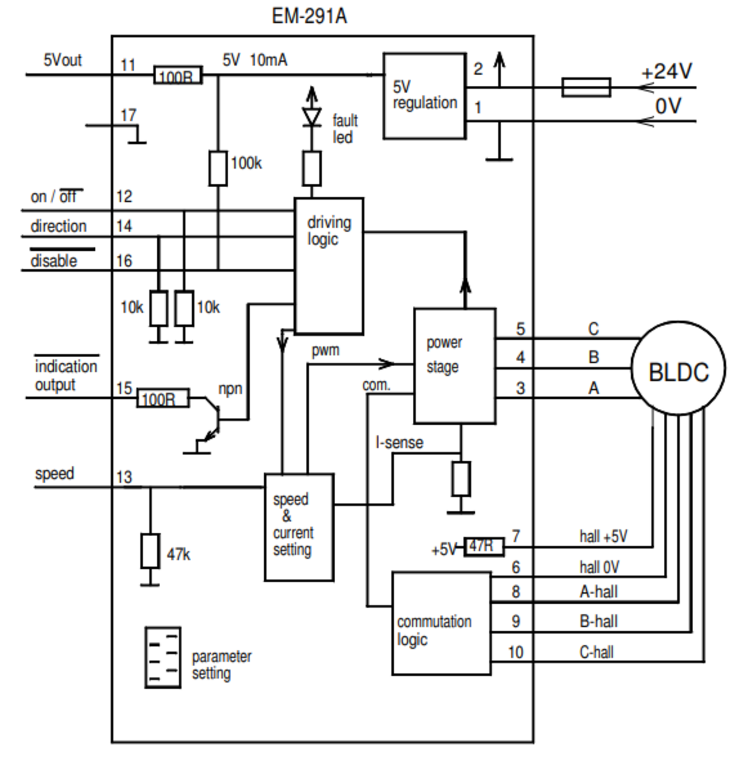
Mått och inkopplingar

Electromen EM291 drawing

Electromen EM291 drawing

Electromen EM291 connections

Electromen EM291 connections

Produktbeskrivning

M-291A är en högpresterande borstlös DC-motordrivare, designad för motorer med hallsensoråterkoppling. Denna enhet är utrustad med ett mosfet-effektsteg som erbjuder utmärkt effektivitet och uppfyller moderna EMC-krav.

Funktioner:

  • Grundläggande digitala kommandon som riktning, start/stopp och analog ingång för hastighetskontroll.
  • NPN-utgång för indikation av fel och överström, med konfigurerbara parametrar.
  • Inbyggd LED som visar felsituationer.

Hastighetsstyrning: EM-291A erbjuder två alternativ för hastighetsreglering:

  1. Direktstyrning (öppen slinga): Justerar motorvolten i proportion till styrspänningen, likt en standard DC-motor.
  2. Sluten slinga: Använder hallsensoråterkoppling för exakt hastighetsreglering och stabilisering.

Båda lägena har stöd för start- och stoppramper. Parametrar för hastighetsjustering, varvtalsområde och rampinställningar kan enkelt anpassas.

Anpassningsmöjligheter:

  • Parameterinställning kan utföras via EM-236 gränssnittsenhet eller PC-programmet Emen-Tool lite tillsammans med EM-268 adapter.
  • Alternativt kan en iPhone användas med Ementool-APP och EM-326 adapter.
  • Alla parameterinställningar lagras i enhetens icke-flyktiga minne.

Tillbehör

InMotion

Teknisk rådgivning

Andreas Friberg

Applikationsingenjör

Kundsupport
Vår kundsupport svarar på alla typer av frågor.
FAQ
+ Hur blir man kund hos er?
+ Hur blir man webbkund?
+ Kan jag se lagersaldo?
+ Kan jag se min orderhistorik på er hemsida?

Skicka meddelande

Hittar du inte vad du söker eller kan vi hjälpa dig på något vis? Fyll i formuläret nedan så återkommer vi så snart vi kan!

Vänligen inkludera ett telefonnummer om du önskar bli uppringd.

Tack för ditt meddelande!

Tack för att du kontaktar oss på OEM Motor! Vi återkommer till dig så snart vi kan.

Wooups, något gick fel!

Något verkar ha gått fel. Vänligen kontrollera din information eller försök igen senare.
Behöver du hjälp?
Logo

Cookieinställningar för oemmotor.se

Cookies hjälper oss förbättra din upplevelse på vår webbplats. För att kunna analysera trafiken, hantera inloggningsuppgifter, erbjuda dig personlig information och för att grundläggande funktionalitet ska fungera på webbplatsen behöver vi använda oss av lite cookies.

 
Självklart säljer vi inte vidare information om dig.

Nödvändiga cookies

Dessa cookies är nödvändiga för att webbplatsen ska fungera och kan inte stängas av i våra system. De används vanligtvis endast som svar på åtgärder som du har gjort i anslutning till en tjänstebegäran, till exempel när du ställer in personliga preferenser, loggar in eller fyller i ett formulär.

Analys och mätning

Dessa cookies tillåter oss att räkna antal besök och trafikkällor så att vi kan mäta och förbättra vår webbplatsprestanda. De hjälper oss att veta vilka sidor som är mer eller mindre populära och hur besökare navigerar runt på webbplatsen. Informationen som dessa cookies samlar in är aggregerad och därför helt anonym. Om du inte tillåter dessa cookies vet vi inte när du har besökt vår webbplats.

Marknadsföring

Dessa cookies tillåter oss att räkna antal besök och trafikkällor så att vi kan mäta och förbättra vår webbplatsprestanda. De hjälper oss att veta vilka sidor som är mer eller mindre populära och hur besökare navigerar runt på webbplatsen. Informationen som dessa cookies samlar in är aggregerad och därför helt anonym. Om du inte tillåter dessa cookies vet vi inte när du har besökt vår webbplats.