ELECTROMEN

EM-316

BLDC-motorstyrning

EM-316 är en flexibel motorstyrning för BLDC-motorer med separat ställbar ramptid för start och stopp och analogingång för extering justering av varvtal.
  • 12-24V DC
  • 10A kont. (25A Peak - max 2s )
  • Larmutgång
  • Parameterinställningar via EM-236 alt EM-268
  • 2-fasta alt. steglös hastighetsreglering
BLDC-motorstyrning EM-316 Electromen

BLDC-motorstyrning EM-316 Electromen

Vald variant

BLDC-motorstyrning EM-316 Electromen

B/LESS DC DRIVE 12-35V 10A

Art.nr:

Vald variant

Teknisk data

Inställningsområde 0.1-25 A
Matningsspänning 12 V DC, 24 V DC
Montage DIN-skena
Peak current 25
Pulsbreddsmodulering (PWM) frekvens 16kHz
Reglering Hastighet, Broms, Riktning, Moment, Mjukstart/stop
Tillverkare Electromen

Dimensioner & vikt

Vikt 200 g

Generera CAD

EM-316

Nedladdning av CAD När du ser en grön  Solid component icon på en artikel i listan betyder det att du kan ladda ner dess CAD-ritning i det format som du först väljer i listan här. Klicka sedan på ikonen så genereras CAD-filen och nedladdning påbörjas direkt. 

 

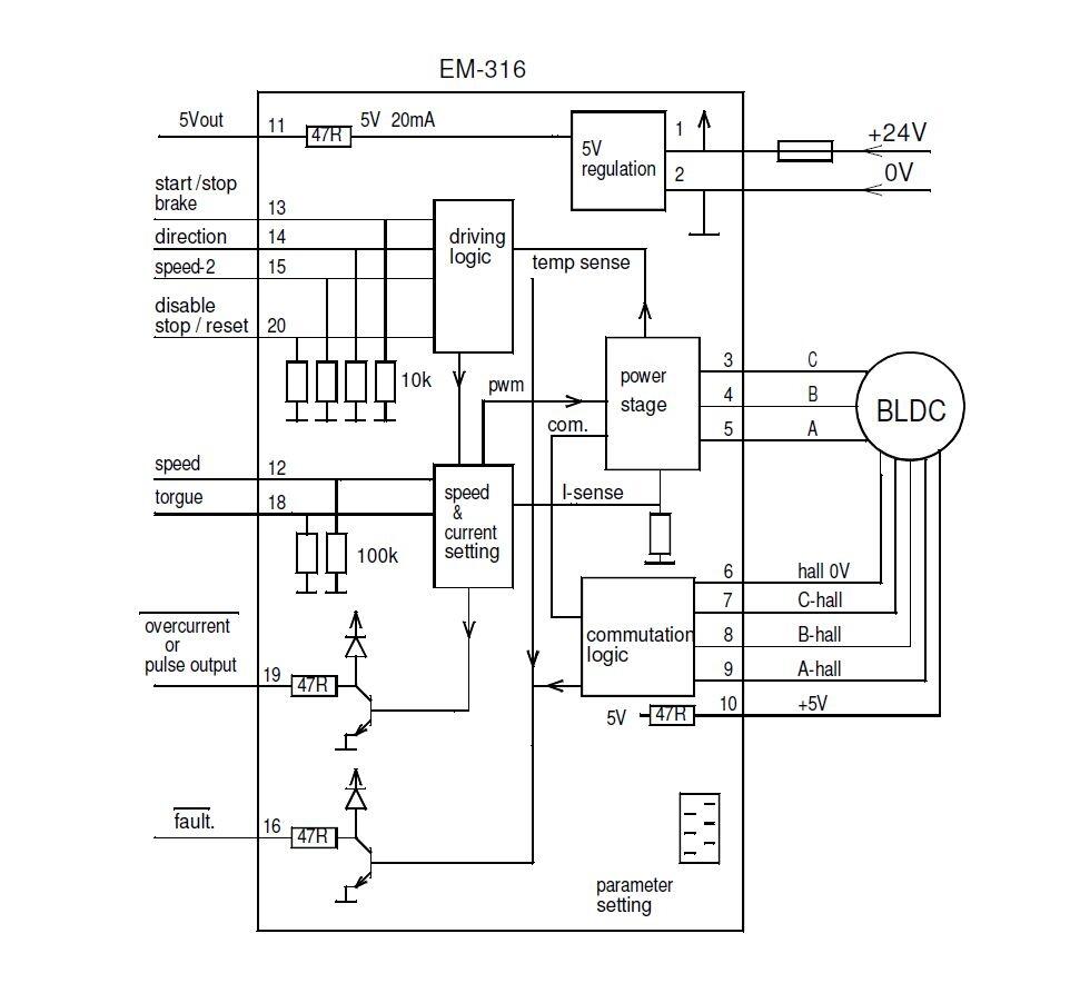
Mått och inkopplingar

EM-316 motorstyrning Electromen koppling

EM-316 motorstyrning Electromen koppling

Electromen motorstyrning EM-316 mått

Electromen motorstyrning EM-316 mått

Produktbeskrivning

EM-316 är en flexibel BLDC-motorstyrning.

Separat ställbar ramptid för start och stopp, analogingång för extern justering av varvtal och moment samt varvtalsreglering closed loop är några av de valbara funktionerna.

 

Med programeringsenheten EM-236 alt. programeringskabel EM-328 och mjukvara EmentoolLite justeras enkelt alla parametrar. Med EM-236 alt. EM-328 är monitorering i realtid möjlig för exempelvis ström och hastighet

 

 * Strömvärden är angivna vid pwm=16kHz

 

Tillbehör

Relaterade produkter

InMotion

Teknisk rådgivning

Andreas Friberg

Applikationsingenjör

Kundsupport
Vår kundsupport svarar på alla typer av frågor.
FAQ
+ Hur blir man kund hos er?
+ Hur blir man webbkund?
+ Kan jag se lagersaldo?
+ Kan jag se min orderhistorik på er hemsida?

Skicka meddelande

Hittar du inte vad du söker eller kan vi hjälpa dig på något vis? Fyll i formuläret nedan så återkommer vi så snart vi kan!

Vänligen inkludera ett telefonnummer om du önskar bli uppringd.

Tack för ditt meddelande!

Tack för att du kontaktar oss på OEM Motor! Vi återkommer till dig så snart vi kan.

Wooups, något gick fel!

Något verkar ha gått fel. Vänligen kontrollera din information eller försök igen senare.
Behöver du hjälp?
Logo

Cookieinställningar för oemmotor.se

Cookies hjälper oss förbättra din upplevelse på vår webbplats. För att kunna analysera trafiken, hantera inloggningsuppgifter, erbjuda dig personlig information och för att grundläggande funktionalitet ska fungera på webbplatsen behöver vi använda oss av lite cookies.

 
Självklart säljer vi inte vidare information om dig.

Nödvändiga cookies

Dessa cookies är nödvändiga för att webbplatsen ska fungera och kan inte stängas av i våra system. De används vanligtvis endast som svar på åtgärder som du har gjort i anslutning till en tjänstebegäran, till exempel när du ställer in personliga preferenser, loggar in eller fyller i ett formulär.

Analys och mätning

Dessa cookies tillåter oss att räkna antal besök och trafikkällor så att vi kan mäta och förbättra vår webbplatsprestanda. De hjälper oss att veta vilka sidor som är mer eller mindre populära och hur besökare navigerar runt på webbplatsen. Informationen som dessa cookies samlar in är aggregerad och därför helt anonym. Om du inte tillåter dessa cookies vet vi inte när du har besökt vår webbplats.

Marknadsföring

Dessa cookies tillåter oss att räkna antal besök och trafikkällor så att vi kan mäta och förbättra vår webbplatsprestanda. De hjälper oss att veta vilka sidor som är mer eller mindre populära och hur besökare navigerar runt på webbplatsen. Informationen som dessa cookies samlar in är aggregerad och därför helt anonym. Om du inte tillåter dessa cookies vet vi inte när du har besökt vår webbplats.