ELECTROMEN

EM-366

BLDC-motorstyrning

BLDC-motorstyrning EM366 från Electromen 12-48 V med hög effektivitet och prestanda.
  • 12-48V DC
  • 30A kont. (24Vdc, Tamb. 25 °C ) 25A kont. (48Vdc, Tamb. 25 °C ) (Peak 60A max. 2s )
  • Hastighet, riktning, strömbegränsning, mjukstart/stopp och regenbromsning
  • Positionsversion tillgänglig (SBL)
  • Kompakt, monterbar på DIN-skena
EM-366 Electromen

Motorstyrning EM-366 från Electromen

Vald variant

EM-366 Electromen

B/LESS DC DRIVE 12-48V 30/25A positionering och modbus

Art.nr:

Vald variant

Teknisk data

Inställningsområde 1-60 A
Matningsspänning 12 V DC, 24 V DC, 36 V DC
Montage DIN-skena
Peak current 60
Pulsbreddsmodulering (PWM) frekvens 16kHz
Reglering Broms, Riktning, Position, Mjukstart/stop, Hastighet, Moment
Tillverkare Electromen

Dimensioner & vikt

Vikt 270 g

Nedladdningsbara filer

Generera CAD

EM-366-SBL

Nedladdning av CAD När du ser en grön  Solid component icon på en artikel i listan betyder det att du kan ladda ner dess CAD-ritning i det format som du först väljer i listan här. Klicka sedan på ikonen så genereras CAD-filen och nedladdning påbörjas direkt. 

 

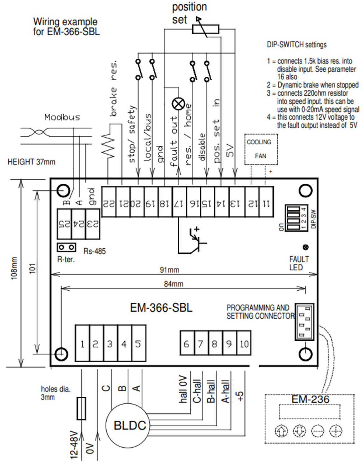
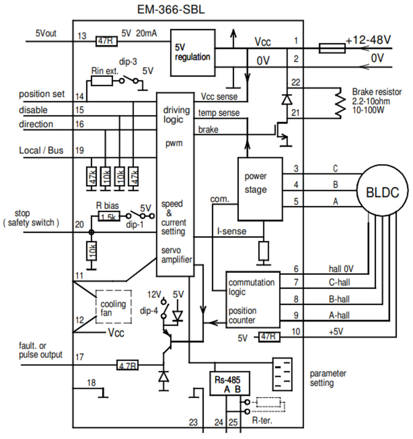
Mått och inkopplingar

Electromen EM-366

Electromen EM-366 översikt

Electromen EM366

Electromen EM366

Produktbeskrivning

EM-366 är ett BLDC-styrkort med hallsensorfeedback. Enheten har ett mosfet effektsteg med god verkningsgrad och den uppfyller även dagens EMC-krav. Drivrutninen kan användas med 120 graders kommutering. Detta styrkort har en äkta 4Q-effektstege, vilket gör det möjligt att aknvända den för regenerativ bromsning. I denna bromsmetod stiger matningsspänningen, denna spänningsökning kan styras med bromsmotstånd. Vid använding av batteriförsörjning kan bromsenergin ledas tillbaka till batteriet och bromsmotståndet behövs inte. Enheten har de grundläggande digitala kommandoingångarna som riktning, start/stopp och avaktivering. EM-366 har PNO-utågn och felindikering. Flera in- och utgångsfunktioner kan modiferas med parametrar. Drivrutinen inkluderar överspännings-, underspännings- och övertemperaturskydd. Dessa delsituationer indikeras med inbyggd fel-LED och indikeringsutgång. Som tillval kan denna enhet styras med RS485-gränssnitt med modbus. Det finns två kontrollalternativ för hastighet. Direktstyrning stället in motorspänningen i proportion till styrspänningen som med en vanlig DC-motor. Closed loop använder hallsensorfeedback för hastighetskontroll, detta läge erbjuder bra hastighetsreglering. Start och stoppramper fungerar i båda lägena. Hastighetsjusteringområde och varvtalsområde kan ställas in med parameter. Den analoga ingången är filtrerad så att det också kan använda PWM-signal för styrningen av hastighet och ström. Inställningen kan göras gigital med EM-236 gränssnittsenhet eller med Emen-Tool lite program installerat i PC occh EM-328 adapterkabel. Parametrar lagras i enhetens beständiga minne. Denna gränssnittsenhet kan också övervaka motorns ström och varvtal. Enheten kan inställeras i DIN-skenebasoch vissa kapslingsalternativ finns också tillgängliga.

Tillbehör

InMotion

Teknisk rådgivning

Andreas Friberg

Applikationsingenjör

Kundsupport
Vår kundsupport svarar på alla typer av frågor.
FAQ
+ Hur blir man kund hos er?
+ Hur blir man webbkund?
+ Kan jag se lagersaldo?
+ Kan jag se min orderhistorik på er hemsida?

Skicka meddelande

Hittar du inte vad du söker eller kan vi hjälpa dig på något vis? Fyll i formuläret nedan så återkommer vi så snart vi kan!

Vänligen inkludera ett telefonnummer om du önskar bli uppringd.

Tack för ditt meddelande!

Tack för att du kontaktar oss på OEM Motor! Vi återkommer till dig så snart vi kan.

Wooups, något gick fel!

Något verkar ha gått fel. Vänligen kontrollera din information eller försök igen senare.
Behöver du hjälp?
Logo

Cookieinställningar för oemmotor.se

Cookies hjälper oss förbättra din upplevelse på vår webbplats. För att kunna analysera trafiken, hantera inloggningsuppgifter, erbjuda dig personlig information och för att grundläggande funktionalitet ska fungera på webbplatsen behöver vi använda oss av lite cookies.

 
Självklart säljer vi inte vidare information om dig.

Nödvändiga cookies

Dessa cookies är nödvändiga för att webbplatsen ska fungera och kan inte stängas av i våra system. De används vanligtvis endast som svar på åtgärder som du har gjort i anslutning till en tjänstebegäran, till exempel när du ställer in personliga preferenser, loggar in eller fyller i ett formulär.

Analys och mätning

Dessa cookies tillåter oss att räkna antal besök och trafikkällor så att vi kan mäta och förbättra vår webbplatsprestanda. De hjälper oss att veta vilka sidor som är mer eller mindre populära och hur besökare navigerar runt på webbplatsen. Informationen som dessa cookies samlar in är aggregerad och därför helt anonym. Om du inte tillåter dessa cookies vet vi inte när du har besökt vår webbplats.

Marknadsföring

Dessa cookies tillåter oss att räkna antal besök och trafikkällor så att vi kan mäta och förbättra vår webbplatsprestanda. De hjälper oss att veta vilka sidor som är mer eller mindre populära och hur besökare navigerar runt på webbplatsen. Informationen som dessa cookies samlar in är aggregerad och därför helt anonym. Om du inte tillåter dessa cookies vet vi inte när du har besökt vår webbplats.