ELECTROMEN

EM-339

DC-motorstyrning för parallelldrift av 2 ställdon eller motorer

EM-339A är en kraftfull drivrutin designad för att synkronisera och driva två ställdon parallellt med hög precision. Denna avancerade enhet använder ställdonens pulsåterkopplingssignal för att säkerställa synkroniserad drift genom hastighetsjustering under körning. Om obalans mellan ställdonen uppstår som inte kan kompenseras, stannar motorerna automatiskt för att förhindra mekanisk påfrestning och skador.

Viktiga funktioner:

  • Inbyggd strömbegränsning och temperaturbegränsning för effektdelen.
  • Kompatibel med ställdon som erbjuder pulsåterkopplingssignaler från hallsensorer, reed-kontakter eller andra typer av brytare.
  • Drivs med PWM-teknologi (pulslängdsmodulering), vilket ger hög effektivitet och låga förluster.

Styrning:

  • FRAMÅT och BAKÅT kommandon kan utföras i både kontinuerligt och impulsläge:
    • I kontinuerligt läge körs enheten så länge kommandot är aktivt.
    • I impulsläge startar och stoppar impulser driften.
  • Multifunktionella ingångar (INPUT-1 och INPUT-2) som kan ställas in för olika funktioner såsom STOPP, INAKTIVERA, HASTIGHET-2, NÖDSTOPP och ÄNDSTOPP.

Säkerhetsfunktioner:

  • Stöd för säkerhetsbrytare med linjeövervakning.
  • Möjlighet att ställa in säkerhetsrevers för backningskontroll.
  • RES/HOME-ingång för återställning av fel eller för att starta HEM-rutinen, vilket balanserar pulsräknaren.

Konfigurerbarhet:

  • FAULT- och BROMS-utgångar kan anpassas via parametrar för att utföra olika funktioner.
  • EM-339A-PLI har även möjlighet till bussstyrning via RS-485 Modbus RTU (separat guide finns tillgänglig för denna funktion).

Anpassningsbar parameterinställning:

  • Parametrarna ställs enkelt in med gränssnittsenheten EM-236 eller via PC-programvaran EmenTool Lite med EM-268-adapter.
  • Alternativt kan inställningar göras via EmenTool App på smartphones.

EM-339A är den perfekta lösningen för applikationer som kräver exakt och synkroniserad styrning av två ställdon, samtidigt som den erbjuder avancerade skyddsfunktioner och flexibilitet för olika användningsområden.

Läs mer
  • 12/24 Vdc 2x10 A or 2x20 Apeak, Rs -485
  • Synkroniserad parallellkörning
  • Fungerar med pulsåterkoppling från motorer
  • Programmerbar med brett utbud av motorstyrningsfunktioner
EM-339PLI low res

EM-339PLI low res

Vald variant

Fler varianter bild

Vald variant

Teknisk data

Driftstemperatur -20°C...+60°C
Inställningsområde 1-25 A
Matningsspänning 12 V DC, 24 V DC
Montage DIN-skena
2421_Peak current (A) 2x20
Pulsbreddsmodulering (PWM) frekvens 2kHz/16kHz
Reglering Broms, Riktning, Mjukstart/stop, Hastighet, Moment
Tillverkare Electromen

Dimensioner & vikt

Vikt 110 g

Generera CAD

EM-339A-PLI

Nedladdning av CAD När du ser en grön  Solid component icon på en artikel i listan betyder det att du kan ladda ner dess CAD-ritning i det format som du först väljer i listan här. Klicka sedan på ikonen så genereras CAD-filen och nedladdning påbörjas direkt. 

 

Mått och inkopplingar

EM-339A-PLI wiring

EM-339A-PLI wiring

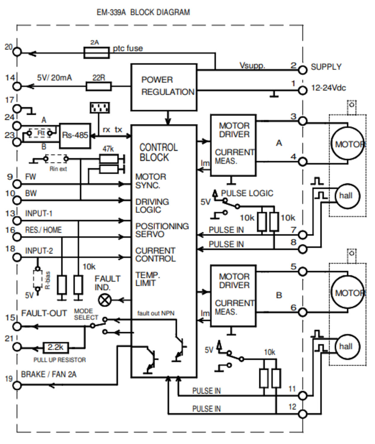
Tekniska illustrationer

EM-339A-PLI block

EM-339A-PLI block

Produktbeskrivning

EM-339A är en kraftfull drivrutin designad för att synkronisera och driva två ställdon parallellt med hög precision. Denna avancerade enhet använder ställdonens pulsåterkopplingssignal för att säkerställa synkroniserad drift genom hastighetsjustering under körning. Om obalans mellan ställdonen uppstår som inte kan kompenseras, stannar motorerna automatiskt för att förhindra mekanisk påfrestning och skador.

Viktiga funktioner:

  • Inbyggd strömbegränsning och temperaturbegränsning för effektdelen.
  • Kompatibel med ställdon som erbjuder pulsåterkopplingssignaler från hallsensorer, reed-kontakter eller andra typer av brytare.
  • Drivs med PWM-teknologi (pulslängdsmodulering), vilket ger hög effektivitet och låga förluster.

Styrning:

  • FRAMÅT och BAKÅT kommandon kan utföras i både kontinuerligt och impulsläge:
    • I kontinuerligt läge körs enheten så länge kommandot är aktivt.
    • I impulsläge startar och stoppar impulser driften.
  • Multifunktionella ingångar (INPUT-1 och INPUT-2) som kan ställas in för olika funktioner såsom STOPP, INAKTIVERA, HASTIGHET-2, NÖDSTOPP och ÄNDSTOPP.

Säkerhetsfunktioner:

  • Stöd för säkerhetsbrytare med linjeövervakning.
  • Möjlighet att ställa in säkerhetsrevers för backningskontroll.
  • RES/HOME-ingång för återställning av fel eller för att starta HEM-rutinen, vilket balanserar pulsräknaren.

Konfigurerbarhet:

  • FAULT- och BROMS-utgångar kan anpassas via parametrar för att utföra olika funktioner.
  • EM-339A-PLI har även möjlighet till bussstyrning via RS-485 Modbus RTU (separat guide finns tillgänglig för denna funktion).

Anpassningsbar parameterinställning:

  • Parametrarna ställs enkelt in med gränssnittsenheten EM-236 eller via PC-programvaran EmenTool Lite med EM-268-adapter.
  • Alternativt kan inställningar göras via EmenTool App på smartphones.

EM-339A är den perfekta lösningen för applikationer som kräver exakt och synkroniserad styrning av två ställdon, samtidigt som den erbjuder avancerade skyddsfunktioner och flexibilitet för olika användningsområden.

Tillbehör

InMotion

Varianter Generera CAD Inställningsområde Matningsspänning 2421_Peak current (A) Pris/enhet
1-25 A
12 V DC, 24 V DC
2x20
1-25 A
24 V DC, 36 V DC, 48 V DC
2x15
1-25 A
12 V DC, 24 V DC
2x20
1-25 A
24 V DC, 36 V DC, 48 V DC
2x15

Nedladdning av CAD När du ser en grön  Solid component icon på en artikel i listan betyder det att du kan ladda ner dess CAD-ritning i det format som du först väljer i listan här. Klicka sedan på ikonen så genereras CAD-filen och nedladdning påbörjas direkt. 

 

Vald variant

Välj variant i listan

Teknisk rådgivning

Andreas Friberg

Applikationsingenjör

Kundsupport
Vår kundsupport svarar på alla typer av frågor.
FAQ
+ Hur blir man kund hos er?
+ Hur blir man webbkund?
+ Kan jag se lagersaldo?
+ Kan jag se min orderhistorik på er hemsida?

Skicka meddelande

Hittar du inte vad du söker eller kan vi hjälpa dig på något vis? Fyll i formuläret nedan så återkommer vi så snart vi kan!

Vänligen inkludera ett telefonnummer om du önskar bli uppringd.

Tack för ditt meddelande!

Tack för att du kontaktar oss på OEM Motor! Vi återkommer till dig så snart vi kan.

Wooups, något gick fel!

Något verkar ha gått fel. Vänligen kontrollera din information eller försök igen senare.
Behöver du hjälp?
Logo

Cookieinställningar för oemmotor.se

Cookies hjälper oss förbättra din upplevelse på vår webbplats. För att kunna analysera trafiken, hantera inloggningsuppgifter, erbjuda dig personlig information och för att grundläggande funktionalitet ska fungera på webbplatsen behöver vi använda oss av lite cookies.

 
Självklart säljer vi inte vidare information om dig.

Nödvändiga cookies

Dessa cookies är nödvändiga för att webbplatsen ska fungera och kan inte stängas av i våra system. De används vanligtvis endast som svar på åtgärder som du har gjort i anslutning till en tjänstebegäran, till exempel när du ställer in personliga preferenser, loggar in eller fyller i ett formulär.

Analys och mätning

Dessa cookies tillåter oss att räkna antal besök och trafikkällor så att vi kan mäta och förbättra vår webbplatsprestanda. De hjälper oss att veta vilka sidor som är mer eller mindre populära och hur besökare navigerar runt på webbplatsen. Informationen som dessa cookies samlar in är aggregerad och därför helt anonym. Om du inte tillåter dessa cookies vet vi inte när du har besökt vår webbplats.

Marknadsföring

Dessa cookies tillåter oss att räkna antal besök och trafikkällor så att vi kan mäta och förbättra vår webbplatsprestanda. De hjälper oss att veta vilka sidor som är mer eller mindre populära och hur besökare navigerar runt på webbplatsen. Informationen som dessa cookies samlar in är aggregerad och därför helt anonym. Om du inte tillåter dessa cookies vet vi inte när du har besökt vår webbplats.