ELECTROMEN

EM-363C

DC-motorstyrning med MODBUS

EM-363C är en kompakt DC-motorstyrenhet med bland annat funktioner som justerbar acceleration och deceleration, strömbegränsning, två inställbara hastigheter och gränslägesbrytarhantering.
  • 10-35 V DC
  • 15 A kont. 100% speed / 10 A kont. 5-99% speed (peak 30 A)
  • Strömgräns (0.1-25 A)
  • Inkapslad och med DIN-skenefäste
  • Magnetisk bromskontrollutgång
EM-363C

EM-363C

Vald variant

EM-363C

DC-motorstyrning 12-24V 15A med MODBUS

Art.nr:

Vald variant

Teknisk data

Analog ingång 0-5V / 0-10V = 0-100% pwm
Driftstemperatur -40°C...+60°C
Inställningsområde 0.1-25A
Logikingång Hög >4V = ON
Logikingång Låg <1V = OFF
Matningsspänning 10-35 V DC
Max. kontinuerlig ström *15 A
Montage DIN-skena
Peak current (5s) *30
Pulsbreddsmodulering (PWM) frekvens 2kHz/16kHz
Current limit 0,1-25
Tillverkare Electromen

Funktioner

Autoreverserande vid strömgräns Ja
Bromsutgång Ja
CanOpen Nej
Ethercat Nej
Fram/back Ja

*Invisible Heading*

Hastighetsreglering Ja
Impuls/kontinuerligt läge Ja
Joysticksingång analog Nej
Mjukstart/stop Ja
Parallellstyrning två motorer Nej
Parallellstyrning fyra motorer Nej
Position med potentiometer Nej
Positionering Nej
Potentiometerstyrd hastighet Ja
RS485/Modbus Ja
Stopp vid gränsläge Ja
Strömgräns justerbar Ja
Varvtalsstyrning Ja
Ändra rotationsriktning (CW/CCW) Ja

Dimensioner & vikt

Dimensions length x width x height 89x26xh81mm
Vikt 169 g

Nedladdningsbara filer

Generera CAD

EM-363C

Nedladdning av CAD När du ser en grön  Solid component icon på en artikel i listan betyder det att du kan ladda ner dess CAD-ritning i det format som du först väljer i listan här. Klicka sedan på ikonen så genereras CAD-filen och nedladdning påbörjas direkt. 

 

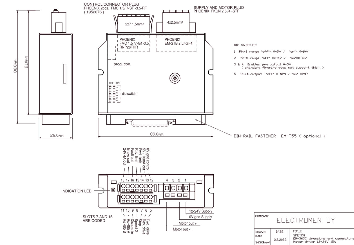
Mått och inkopplingar

EM-363C ritning

EM-363C ritning

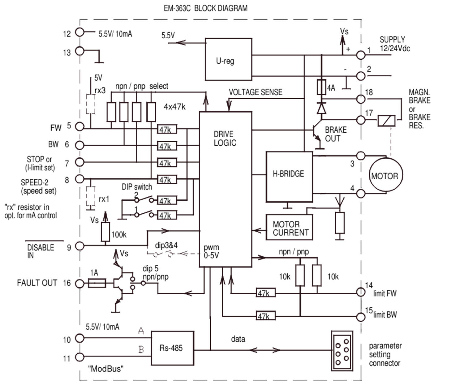
Tekniska illustrationer

EM-363C block diagram

EM-363C block diagram

Produktbeskrivning

EM-363C är en DC-motorstyrning med justerbar acceleration och retardation för mjuka starter och stopp. Den skyddar mot överström och har två förinställda hastigheter. Den kan styras via knappar eller analog signal. Enhetens felutgång kan kopplas ihop för synkroniserat stopp av flera motorer. Den finns i två styrlägen och har konfigurerbara ingångar. Den har ett svart metallhus och kan monteras vertikalt eller horisontellt. Parametrar ställs in via externa enheter.

Tillbehör

InMotion

Teknisk rådgivning

Andreas Friberg

Applikationsingenjör

Kundsupport
Vår kundsupport svarar på alla typer av frågor.
FAQ
+ Hur blir man kund hos er?
+ Hur blir man webbkund?
+ Kan jag se lagersaldo?
+ Kan jag se min orderhistorik på er hemsida?

Skicka meddelande

Hittar du inte vad du söker eller kan vi hjälpa dig på något vis? Fyll i formuläret nedan så återkommer vi så snart vi kan!

Vänligen inkludera ett telefonnummer om du önskar bli uppringd.

Tack för ditt meddelande!

Tack för att du kontaktar oss på OEM Motor! Vi återkommer till dig så snart vi kan.

Wooups, något gick fel!

Något verkar ha gått fel. Vänligen kontrollera din information eller försök igen senare.
Behöver du hjälp?
Logo

Cookieinställningar för oemmotor.se

Cookies hjälper oss förbättra din upplevelse på vår webbplats. För att kunna analysera trafiken, hantera inloggningsuppgifter, erbjuda dig personlig information och för att grundläggande funktionalitet ska fungera på webbplatsen behöver vi använda oss av lite cookies.

 
Självklart säljer vi inte vidare information om dig.

Nödvändiga cookies

Dessa cookies är nödvändiga för att webbplatsen ska fungera och kan inte stängas av i våra system. De används vanligtvis endast som svar på åtgärder som du har gjort i anslutning till en tjänstebegäran, till exempel när du ställer in personliga preferenser, loggar in eller fyller i ett formulär.

Analys och mätning

Dessa cookies tillåter oss att räkna antal besök och trafikkällor så att vi kan mäta och förbättra vår webbplatsprestanda. De hjälper oss att veta vilka sidor som är mer eller mindre populära och hur besökare navigerar runt på webbplatsen. Informationen som dessa cookies samlar in är aggregerad och därför helt anonym. Om du inte tillåter dessa cookies vet vi inte när du har besökt vår webbplats.

Marknadsföring

Dessa cookies tillåter oss att räkna antal besök och trafikkällor så att vi kan mäta och förbättra vår webbplatsprestanda. De hjälper oss att veta vilka sidor som är mer eller mindre populära och hur besökare navigerar runt på webbplatsen. Informationen som dessa cookies samlar in är aggregerad och därför helt anonym. Om du inte tillåter dessa cookies vet vi inte när du har besökt vår webbplats.